工程款迟迟不到账,不仅压垮了现金流,更消耗着工程老板们的精力与信心。面对这样的困境,难道只能无奈等待?如何才能打破僵局,快速、全额地收回这笔逾期已久的欠款?
天用律所真实案例将为您揭示,让迟迟不到的工程款“落袋为安”!
2022年5月,张先生带领他的施工队伍,进驻了中铁某局承建的某高速五分部项目,负责技术要求高、辛苦异常的人工挖孔与水磨钻工程。在施工过程中,双方于2023年4月20日补签了《协议书》,对单价和权利义务进行了约定。
在整个施工期里,张先生和他的工人们风餐露宿,恪尽职守,最终于2023年9月30日,保质保量地完成了全部施工内容并顺利交付。经核算,合同内结算价高达358万余元,此外还有因对方原因导致的8万元误工费。然而,中铁某局在支付部分款项后,便再无动静,仍拖欠高达80万元的工程尾款和误工费。
维权之路步履维艰,央企面前进退两难
此后的近一年时间,成了张先生最煎熬的阶段。他数次前往项目部协商,打电话、发函件,但对方总是以“需要走流程”“领导在审批”“资金暂时紧张”等各种理由拖延,迟迟不予办理最终结算,更拒绝支付欠款。
一方面,作为一个小分包方,垫付的大量人工和材料成本已让他的资金链濒临断裂,工人工资亟待支付,个人生活承受着巨大压力;另一方面,面对中铁某局这样的“央企巨擘”,他既敬畏又害怕,担心一旦采取强硬手段,会彻底破坏关系,未来再也无法从对方手中承接工程。“既想尽快要钱,又不敢得罪客户”,这种两难的困境让他心力交瘁,几乎感到绝望。
专业律所出手破局,证据为王直指核心
在自行维权无果后,2024年7月,张先生最终决定将专业的事交给专业的人,慕名找到了北京天用律师事务所。天用律师团队接案后,深刻理解张先生“想快、怕僵”的核心诉求。他们没有急于启动冗长的诉讼程序,而是首先精准地“把脉”合同,发现双方签订的《协议书》中明确约定了仲裁条款。这意味着可以避开普通法院诉讼的一审、二审程序,通过仲裁这一更高效的方式解决纠纷。
随后,天用律师指导张先生系统地收集整理了所有关键证据:从《协议书》、工程量确认单、验收记录,到所有银行流水、沟通记录和误工索赔依据。天用律师团队凭借处理大量建设工程案件的经验,从繁杂的施工资料中迅速梳理出清晰、无懈可击的证据链和法律观点,精心准备了仲裁申请书及证据材料,直指中铁某局拖欠工程款的核心违约事实。
仲裁庭上据理力争,高效裁决圆满和解
在仲裁庭上,天用律师条分缕析,沉着应对:
1、针对结算问题,出示经对方确认的工程量记录,主张即使未完成最终结算,也已满足付款条件;
2、针对工程质量,出示验收证明,证明己方施工完全合格;
3、针对误工索赔,出示当时由相关负责人签字的记录文件,证据确凿。
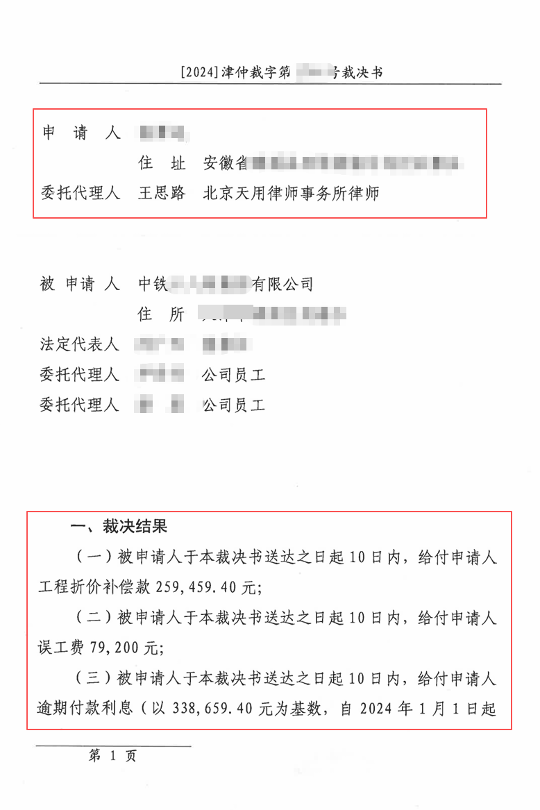
天用律师的专业陈述和扎实证据得到了仲裁庭的高度认可。最终,仲裁庭裁决支持了张先生的大部分诉求,判决中铁某局向张先生支付工程折价补偿款26万元、全额误工费近8万元以及相应的逾期付款利息,总计回款34万余元。这一结果不仅为张先生要回了工程款,更关键的是,通过仲裁裁决解决了问题,避免了与央企的正面“冲突”,张先生对天用律师在如此短时间内,通过专业策略取得决定性胜利表示万分感激,特意送来锦旗盛赞天用律师!


案例来源:北京天用律师事务所,以上为天用律所办理过的真实案例,为确保个人和商业隐私,文中所有人物的名字均使用化名。