战友借走700万10多年不还钱,如何在1个月内要回欠款?天用律师揭秘:
巨额债务 压垮人生
吴先生与陈某是多年的战友关系,友谊深厚,2012年—2013年间,陈某以干工程和经商为由开始向吴先生多次借款,吴先生因为对战友的信任与支持,不惜拿出自己所有的工资,而且还通过姐姐和两个朋友筹集资金,甚至还向银行贷款来帮助自己的老战友。
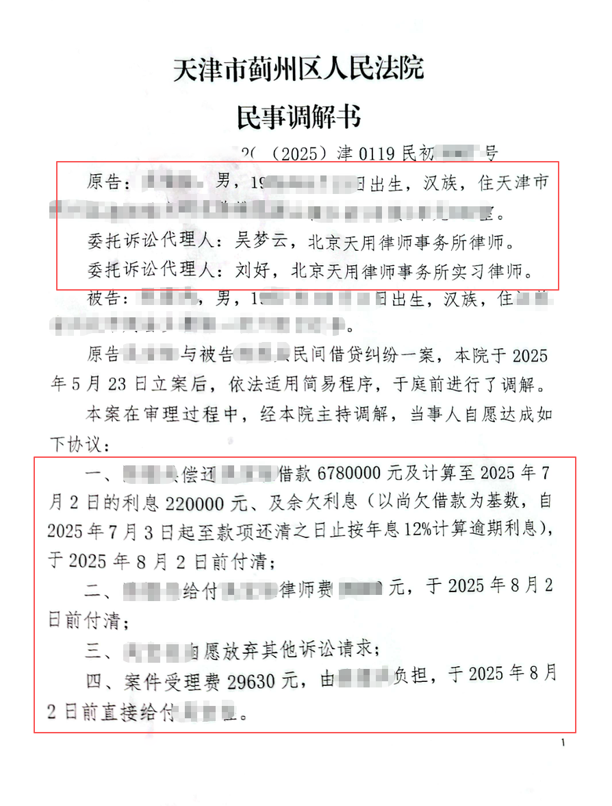
陈某为此出具了欠条,欠条上载明了欠款金额为678万元,但没写归还时间和利息,只是在口头上约定年利率20%。之后陈某陆续偿还部分欠款,便以“资金困难”为由中断还款,一拖便是十余年。
这笔巨额债务彻底改变了吴先生的人生,吴先生是某事业单位的员工,本过着无忧无虑的生活,但因为陈某长期不还钱,自己不仅要支付姐姐和两个朋友的借款利息,还要支付高额的银行贷款利息,导致自己经济状况急剧恶化,妻子也最终选择离开。
银行贷款的压力即将成为压死骆驼的最后一根稻草,此时的吴先生不想再继续等下去了,于是在2025年4月他找到北京天用律师事务所咨询,决心通过法律途径解决这桩陈年旧账。
精准定位 调解方案
天用专案组研判认为,调解是本案的最佳解决方案,理由包括:
1、调解能够避免出现欠条被认定无效、利息得不到支持的局面;
2、双方账目往来频繁、时间跨度长,许多细节情况吴先生已记忆模糊,诉讼中全面计算难度大;
3、双方达成和解协议能够确定借款金额,防止日后陈某对欠款金额提出异议。
于是天用专案组帮助吴先生梳理银行流水,面对纷繁复杂的账目一笔一笔进行核对,同时与吴先生进行详细沟通,发现有很多笔借款是吴先生出借的现金,并未留下转账痕迹——这也进一步印证调解策略的明智。
调解谈判也并非易事,中间历经了重重困难,一方面陈某多次拒绝沟通,电话不接、微信不回;另一方面,陈某表示自己不会做出虚假承诺,自己目前资金紧张,无法给出承诺还款时间;因此调解暂时陷入僵局。
智慧博弈 终获转机
但天用律师一直没有放弃和解的方案,于是快速启动以诉促调的策略:
1、收集案件资料:收集双方交易记录、通话记录等各项证据资料,为调解提供依据;
2、进行财产调查:深入调查陈某的经济状态,得知其对外有债权,以此为谈判突破口;
3、制定调解策略:因陈某在外地,无法参加线下开庭,于是天用律师与法官沟通,启线上端口,减轻陈某到庭压力;对陈某积极沟通,动之以情晓之以理,劝说其参加线上开庭谈话。
在天用律师万全的准备之下,庭审过程非常顺利,仅用了30分钟的时间,陈某当庭认可了欠款的事实与金额,双方达成了调解,陈某归还吴先生借款以及利息合计700万元,并承担了诉讼费以及律师费。
本案速战速决、皆大欢喜,天用律师仅用1个月时间就解决了10多年前的借款难题,极大缓解了吴先生的经济状况,也消除了他积压内心多年的焦虑,吴先生对天用律师的专业调解能力给予了高度认可!

案例来源:北京天用律师事务所,以上为天用律所办理过的真实案例,为确保个人和商业隐私,文中所有人物的名字均使用化名。